|
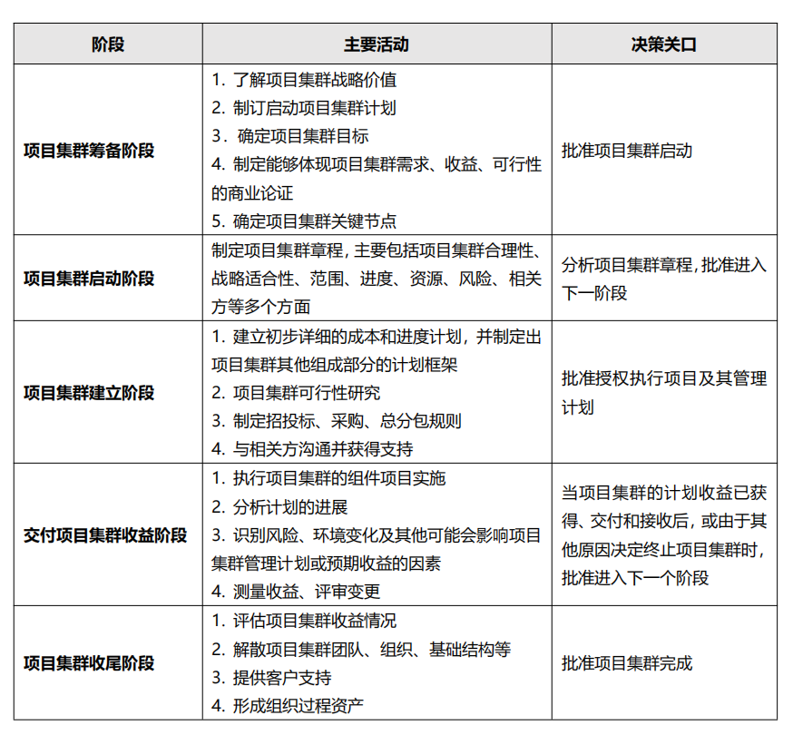
科学决策能力是决策者在科学决策理论指导下开展决策活动、界定决策目标、厘清决策内容、依照决策程序、运用决策方法、优选决策方案的技能本领。企业与人生经营,时刻面临各种决策。当你做出判断与选择时,你是否知道决策的念头是从哪来的?你为什么会做出这样而不是那样的选择呢?你清楚自己的决策看法是怎么产生的吗?你真的确定你所做出的决策,是出于你自己内心的想法、看法与观点吗?回答以上问题,涉及智慧决策的本质——行思模式。行思模式隐含反映我们对于决策到底是怎么一回事的根本判断,代表了做出决策所依据的根本原则,它构成了我们所有关于决策的概念、看法、想法与做法的基础,决定了如何做出决策的整个过程。决策流程是决策活动高效运行的逻辑链路和行动通道,决策流程的功用在于规范秩序、理顺关系。顺畅合理的决策流程能够有效规避决策的无序性和随意性,使得决策过程的开展实施更具科学性、规律性。决策流程大体分为四个环节:一是锚定决策目标;二是生成备选策略;三是决断最佳方案;四是动态滚动迭代。决策时要“问对的问题”。德鲁克曾说:管理决策中,出现错误的最常见根源,是强调找出正确的答案,而不是最正确的问题。一是经营企业要取得三项平衡,即目标根据可达到的获利能力取得平衡、目标需要在目前与未来需求之间取得平衡、目标之间必须相互平衡。二是任何重大的决策务必要考量其“停损点”,即最低的可接受目标,包括好与不好的底线。三是要列举出在什么样的条件下才能满足决策的目的和目标。高级项目经理头脑中永远要有一个方案二甚至是方案三。同时,要注意关键在于没有反对意见,不作决策;替代方案等于风险分担,也是增加机会概率。领导者必须理解,如果组织的多个相互依赖的部分,不乐意去合作执行决策的话,最好的决策也是没有意义的。应该将行动的承诺纳入决策中,方为有效,缺乏执行力或执行不力都将白费心意。决策若无逐条列举,指派某人的任务和责任,视同放弃。作决策时宜思考该谁负责、如何进行、成果如何、何时验收,同时也需配合执行者的工作能力负荷。通过让关键执行者参与决策制定过程,会让他们感到这是“我们共同的决定”而不是“管理层的决策”,这也是更好采取行动的基础。执行不力、沟通也不一定都靠得住,决策执行乃是动态性的过程,变数多,宜亲自督导。决策前要激发反对意见,从不同角度深入决策的本质。唯有反对意见,才能保护决策者不致沦为组织的俘虏;反对意见的本身,往往是决策所需的另一个方案;反对意见足以激发想象力。我们必须假设任何人的反对意见必是出于至诚。真正让反馈系统起作用,领导者应根据决策需要,选择合适的方法,来塑造和影响对话与沟通渠道,沟通的重点也应倾向于培育一种高水平的承诺与团队和谐。共识,是指人们同意在执行一项决策的过程中,进行合作;他们接受最终的选择,尽管可能对这项决策并不完全满意。共识有两个关键的组成部分:一是对已选择的行动方案水准的承诺;二是对决策的基本原理的强烈共识。领导者无须取悦团队中的每个人,也不必使用少数服从多数原则,但需要在制定决策的过程中,达成双赢与共识。我们所定义的共识,不意味着一致同意,也不是某一决策的各个方面都需要广泛同意,也不意味着团队代替领导者做决策。决策中面对冲突与共识,要研究如何共同协作,来创造出积极的成果,而不是糟糕的决策或有缺陷的执行。争取在建设性冲突与综合性共识的基础上达成决策的成功,如图1所示。  团队中的个人,接受到一项指令,很可能就去行动。但我们采取行动的基础,很可能是对该决策的不同理解。在执行行动计划时,人们无疑会遇到棱模两可的情形。在这种情形下,没有时间请示上级或其他同事,需要即刻做出选择。领导者可能会发现下属朝着相反的目标在工作,有时不是因为他们想要偏离决策,而是因为他们在对目标和重点认知的基础上,与领导层或其他同事有偏差。只有共同深入的理解后,组织上下的人,在遇到困难时,才有能力做出一些调整和取舍,采取最有利于组织的独立行动。因此,领导者在阐述一项决策时,应帮助下属真正理解该决策的核心意图。根据现代决策理论,决策的实质是解决两个问题:一是目标的制定;二是实现路径或方案的选择。在抉择的过程中,决策主体会感受到不同环境和因素对方案实施的影响,以及方案实施可能遇到的一些问题,前者我们称之为影响决策的约束条件,而后者对应要解决的决策问题。项目决策任务的组成要素应包括两部分:基本要素(决策主体、决策目标、约束条件、决策问题和行为主体)和附件要素(备选方案、准则、资源和行动),如图2所示。 以项目集群为例,一般项目集群生命期可以分为五个阶段:项目集群筹备阶段、项目集群启动阶段、项目集群建立阶段、交付项目集群收益阶段与项目集群收尾阶段。项目集群管理者应根据项目集群生命期合理安排决策顺序,如不考虑早期决策对后期决策的影响,将很可能导致灾难性的后果。每个阶段内的决策顺序可以由一系列决策点和一个规定的决策关口所组成,决策点被用来辅助阶段内项目活动的完成,而决策关口被用来确定项目是否可以进入到下一阶段,代表着项目的里程碑,如表1所列。 俗话说,“将帅无能,累死三军。”修炼决策洞见,需破“三无”——无知、无常、无行。无知,即指“看不到”存在的问题;无常,即指变乱动荡与社会互动而致未来“难预料”;无行,即指思路清而仍然“做不好”。《大学》讲:“物有本末,事有终始。知所先后,则近道矣。”换成大白话:我们的注意力放在哪里?我们的进步就在哪个地方。我们要把有限的精力和决策资源,放在最重要关键事项的决策价值上。《大学》说:“知止而后有定,定而后能静,静而后能安,安而后能虑,虑而后能得。”管理者做任何决策,都应该以“实现安宁”为基本立场。所以,按中国优秀传统文化理解,决策的过程是“止、定、静、安、虑、得”。所谓决策,就是为了达成安人的目的,从两个以上的方案中做选择。随着计算机技术的成熟应用,特别是最近大数据技术、人工智能技术的发展,都为决策提供了良好的支持,但无论决策如何走上定型化、自动化,管理者仍旧需要良好的决策能力,必须切实把握决策的正确过程,如图3所示。 管理者以修己为第一纲领,从自身内部的修治做起,由格、致、诚、正,然后层层扩大,齐家、(立业)、治国,推到平天下止。所有决策,悉依止、定、静、安、虑、得的历程,时刻不忘安人为第二纲领。秉持光明正大的理念,执经达权,以不停滞的精神,适时调整而权宜应变,是第三纲领。这是管理之道。在这片土地上,凡是没有点传统文化智慧打底的,又被推向人生高位的,不管他是做什么的,你去预判一下,大概率会摔下来。迷于术者止于道,道变而术废。西方文化中毒越深会摔得越痛。管理也有基本的伦理。人类对于一切事物的决策,必求其有利于人。管理者最完满的措施,是能利己益人,其次要利己而不害人。不管出于什么目的不能害人、伤人。为善者昌,为恶者亡,在任何的决策中我们应该切记不以恶小而为之。要正气,决策过程要杜绝骚操作,守住常识,守住底线,守住平常心,才能守住自己的核心竞争力。决策是人们对事情不完全了解或事情本身存在风险时,而又必须作出判断的必然结果。对于项目的决策,一般将它概括为决策者在一定的条件下为达到某种目标,寻求达到途径与适当的执行者的所有工作的总和,决策贯穿项目的始终,其影响具有决定性、全局性以及长远性。作为高级项目经理应该有这样的认识,那就是在大型复杂项目的管理中,决策比计划更重要,特别是项目组合与项目集群的战略决策。在管理技术层面,决策需要依赖一套明确、简单、清晰、具体可操作性的动态系统思考能力,以确保决策质量的高要求,且做出有目的、有条理、有系统的成果来。解决问题的维度要以系统为基础、以动态平衡为原则,决策有例行性和策略性,要依据能否为相关方创造价值作为决策准则,作决策前要有见解,所谓“见解”乃是“尚待证实的假设”。而从决策者的素养来说,自由是一种负责任的选择;多读书以明理,多意志以力行;意志是一种信仰,决策则是一种价值取舍。当杰克·韦尔奇在接任通用电气CEO时,他曾告诫他的管理者们:“面对现实,以世界本来的面貌看待它,而不是你希望的方式!”这条建议,尤其适合在今天VUCA时代的领导者和组织,在进行高风险决策过程中,作为参考原则。决策,不仅要拿得起,更需放得下。考虑关乎生死存亡的重大决策,如何才能做到放得下?可以运用逆向思维,不看成功了多美妙,而看失败了多糟糕。一旦发现可能出现的糟糕情况处于可接受范围,也许就可少些患得患失之烦恼。革新决策理念,是提高科学决策能力的根本着眼点和基本出发点。决策理念是决策实施过程中展示的发现问题、分析问题以及解决问题的理性观念,体现了决策者对决策全程的系统化、模式化、程序化思考,是指导决策进程的世界观和方法论。这需要培养三种决策思维:一是数据驱动;二是算法主导;三是开放融合。智能时代,决策空间空前扩展、决策主体动态多元、决策要素极大丰富、决策节奏显著加快,必须及时跟进重构科学决策模式,释放科学决策效能。这需要强化三种决策行为:一是实施系统辅助决策;二是推进分布交互决策;三是探索人机融合决策。“新常态”就是指由过去的状态向一种新的相对稳定的常态的转变,是一个全面、持久、深刻变化的时期,是一个优化、调整、转型、升级并行的过程。第一,确立产品思维,沉浸在用户中感知真正的需求。避免流于形式的用户需求调研,更要杜绝在办公室猜测用户需求。第二,在没有想清楚关键问题之前,切勿陷入到细节的思考。要重视设计思维课程所强调的“如果增加一个要素,不能带来明显的效果,就删掉这个要素”。第三,不要去优化一个不该存在的东西。如果在过程中优化了不是最后一定会保留的东西,势必造成资源浪费。在明确需求基础上的精简结构与功能的系统设计中,可以考虑颠覆式创新,而不是急于局部优化。第四,快速推进,在确定了必要性的前提下,尽快产生MVP(Minimum Viable Product,最小化可行性产品)。体现出的决策思维是首先作一名好的思考者,然后成为高效执行力的推动者。形成MVP,可以运用计划评审技术,对关键路径进行分析与优化;可以运用敏捷的思维,实施小步快跑。第五,形成标准化运营策略,让团队自动化运行。一旦确定了产品模式,就应该交由运营团队快速推向市场,这需要注意的一个重要原则是自动化的前提是标准化。正如德鲁克提到的决策思想:管理者的核心价值是对“例外事件”进行决策,并将“例外事件”通过实践演变为“常规事件”,只要是常规事件就可以被标准化,管理者就能“抽身事外”,可以靠团队进行自动化的运转了。从这五个步骤,我们可以提炼出思考与决策的五个要素:需求、精简、优化、速度、自动化。从决策者的角度很好地运用“慢思考”与“快行动”,从工作成效角度很好地注重“讲质量”与“讲效率”,如图4所示。 任何项目都应该形成特定的“产品”,因此项目经理也应从这个基于产品思维的决策秘诀中学习,提升自己的决策能力,让自己能够经常做出更有效的决策。项目管理需要依靠团队,特别是大型复杂项目更是需要多学科不同团队的融合,甚至需要不同领域跨行业的多个组织大力协同。人是重要资源,进行团队建设涉及选人用人,当然就存在用人决策,要认识没有任何决策比用人决策的影响力更为深远。用人决策乃是一项风险极高却不能规避的重大决策。- 选派某人却不能胜任该项工作,是谁之过?这是上司用人的错,该负责的是上司。上司负责把该人摆对位置,协助他做对事。
- 大型复杂项目管理中的用人决策极其重要,用人决策将直接决定项目成果和组织的整体绩效。毛泽东指出:“政治路线确定之后,干部就是决定的因素。”
- 切勿指派新人负责重大的项目任务。新人包括“空降兵”式的职业经理,不管他在外部什么公司干得多么出色。最理想的是由内部产生胜任者,这也是组织最该做的事。
- 找出三至五个能胜任的人选,制定明确的资格最低标准,避免滥竽充数。
- 知人善用。弱点等同于限制条件,不要只雇些讨好上司而不能做事的人。山高必谷深,海深必浪急。既不能用一位完美的人,更不能用一位毫无表现的人。若道德上有瑕疵,足以败事,绝不容忍。
- 确保候选人了解新工作的内容,沟通达成目标的资源与路径。
第八条,不要跟随他人,而要走自己的路。走正路,行正道,做对事。第九条,决策不是静态,而是动态。唯有动态性的系统思考方为上策。
|